THE HISTORY OF BAYELSA STATE COLLEGE OF HEALTH TECHNOLOGY OTUOGIDI-OGBIA
The establishment of the Bayelsa State College of Health Technology Otuogidi-Ogbia was initially proposed in 2002 during the tenure of DR. TARILA TEIBEPA, who was the Commissioner for Health under the leadership of the Late CHIEF D. S. P. ALAMEIYESEIGHA JP, the First Executive Governor of Bayelsa State. It was originally established as the School of Health Technology, Otuogidi-Ogbia, with DR. (MRS.) TONBARA HELEN SIGAH-EKERE appointed as the pioneer Principal. Later on, the name of the institution was officially changed to College of Health Technology, and the office of the Principal was upgraded to the position of Provost.
CHRONOLOGY OF PROVOST
The College announced its first admission opportunity on the 24th of October 2004 and conducted its maiden entrance examination on the 4th of December, 2004. The selection process for new students included a written entrance examination followed by an oral interview.
The College began its Academic activities on the 5th of April 2005, with over 2,000 students enrolled. The first probation examination was conducted between 8th and 13th of August 2005.
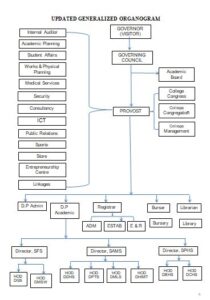
ACADEMIC STRUCTURE AT INCEPTION
The College began with six (6) schools, each having specific departments and led by appointed Directors:
Each school was headed by a Director, while each department was supervised by a Head of Department (HOD).
THE COLLEGE LAW
The law establishing the College was formally signed by Dr. Goodluck Ebele Jonathan on January 5, 2005, to mark the official establishment of the institution.
REVISED ACADEMIC STRUCTURE
Under the administration of Dr. Teddy Charles Adias, the academic structure was modified into:
ADMINISTRATIVE STRUCTURE:
Pioneer Principal Officers
Pioneer Directors
Pioneer Student Affairs Dean
Pioneer Heads of Department
Pioneer Public Relations Officer
Pioneer Chief Security Officer
Pioneer Student Union Government (SUG) President
CURRENT PRINCIPAL OFFICERS
CURRENT GOVERNING COUNCIL MEMBERS
VISION STATEMENT
To be a public health problem solver in the provision of technically skilled middle health manpower for Nigeria and globally competitive health policy formulation.
MISSION STATEMENT
To provide opportunities of qualitative health and technological education in serene and conducive learning environment to all eligible Nigerians.
Dr. Tonyikere B. Sobai
Researcher
| GOVERNOR
(VISITOR) |

| Academic Planning
AUDITOR |
| Student Affairs |
| Works & Physical Planning |
| Medical Services |
| Security |
| Consultancy |
| Entrepreneurship Centre |
| Linkages |
| Store |
| Sports |
| Public Relations |
| ICT |
| GOVERNING COUNCIL |
| PROVOST
|
| Academic
Board |
| College
Congress |
| College
Congregation |
| College
Management |
| D.P Admin |
| D.P Academic |
| Registrar |
| Bursar |
| Librarian |
| E & R |
| ESTAB |
| ADM |
| Bursary |
| Library |
| Director, SFS |
| Director, SAMS |
| Director, SPHS |